考研论坛

 
查看: 3172|回复: 1
打印 上一主题 下一主题

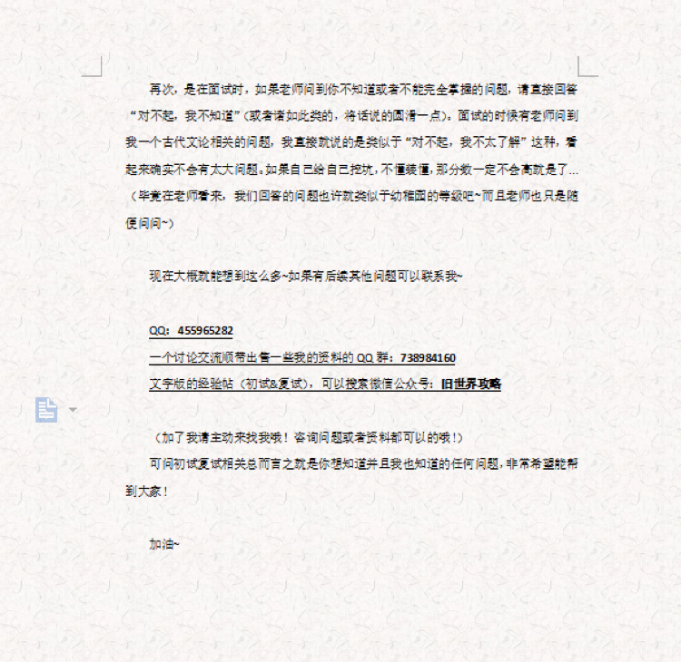
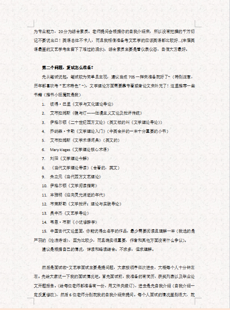
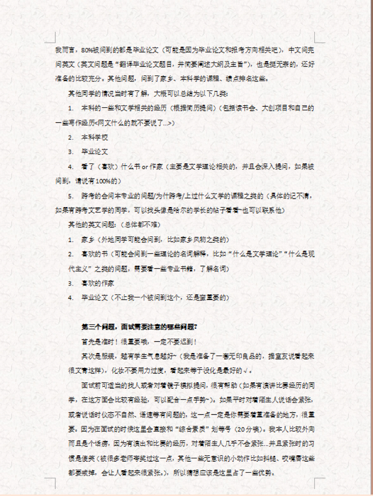
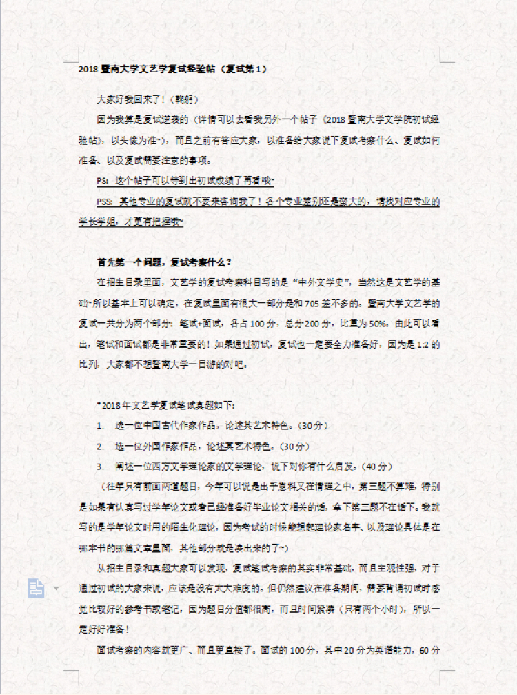
[复试经验] 2018暨南大学文艺学复试经验帖(复试第1)

[复制链接]

9

主题

74

帖子

222

积分

一般战友

Rank: 2

精华
0
威望
2
K币
220 元
注册时间
2017-1-16
跳转到指定楼层
楼主
发表于 2018-4-13 16:56 来自手机 | 只看该作者 |只看大图 回帖奖励 |倒序浏览 |阅读模式




来源: 2018暨南大学文艺学复试经验帖(复试第1)

来自iPhone客户端

    回复

    使用道具 举报

    1

    主题

    9

    帖子

    17

    积分

    新手上路

    Rank: 1

    精华
    0
    威望
    2
    K币
    15 元
    注册时间
    2018-12-11
    沙发
    发表于 2019-3-26 10:03 来自手机 | 只看该作者
    谢谢分享
    回复

    使用道具 举报

    您需要登录后才可以回帖 登录 | 注册 人人连接登陆

    本版积分规则   

    关闭

    您还剩5次免费下载资料的机会哦~

    扫描二维码下载资料

    使用手机端考研帮,进入扫一扫
    在“我”中打开扫一扫,
    扫描二维码下载资料

    关于我们|商务合作|小黑屋|手机版|联系我们|服务条款|隐私保护|帮学堂| 网站地图|院校地图|漏洞提交|考研帮

    GMT+8, 2026-5-13 17:21 , Processed in 0.083818 second(s), Total 10, Slave 10(Usage:6.5M, Links:[2]1,1_1) queries , Redis On.

    Powered by Discuz!

    © 2001-2017 考研 Inc.

    快速回复 返回顶部 返回列表
    × 关闭