考研论坛

 
查看: 6419|回复: 12
打印 上一主题 下一主题

[经济] 苏州大学应用经济学807上岸经验

[复制链接]

7

主题

27

帖子

92

积分

新手上路

Rank: 1

精华
0
威望
2
K币
90 元
注册时间
2019-9-19
跳转到指定楼层
楼主
发表于 2020-6-1 22:46 来自手机 | 只看该作者 回帖奖励 |倒序浏览 |阅读模式
今天!商学院的拟录取名单终于出来了!
话不多说,上经验!

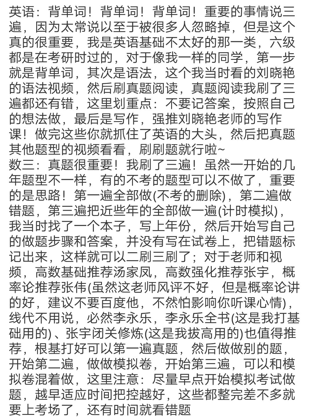
因为一直发不出来,就看图好了

我自己看了一遍,感觉没什么废话吧,也算是干货满满啦,希望我的经验能对你们有所帮助,冲


来自Android客户端

    回复

    使用道具 举报

    2

    主题

    12

    帖子

    42

    积分

    新手上路

    Rank: 1

    精华
    0
    威望
    2
    K币
    40 元
    注册时间
    2020-2-24
    沙发
    发表于 2020-6-6 14:23 来自手机 | 只看该作者
    你好!请问你是苏州大学国际商务专业的研究生吗?

    来自Android客户端

    回复

    使用道具 举报

    7

    主题

    27

    帖子

    92

    积分

    新手上路

    Rank: 1

    精华
    0
    威望
    2
    K币
    90 元
    注册时间
    2019-9-19
    板凳
     楼主| 发表于 2020-7-4 10:37 来自手机 | 只看该作者
    复古不过兔兔 发表于 2020-6-6 14:23
    你好!请问你是苏州大学国际商务专业的研究生吗?

    我产经方向的

    来自Android客户端

    回复

    使用道具 举报

    7

    主题

    27

    帖子

    92

    积分

    新手上路

    Rank: 1

    精华
    0
    威望
    2
    K币
    90 元
    注册时间
    2019-9-19
    地板
     楼主| 发表于 2020-7-4 10:37 来自手机 | 只看该作者
    念于惜yzf 发表于 2020-6-21 09:46
    请问专业课是马工程的几本书就够了嘛

    根据真题,还是顾老师的书为主

    来自Android客户端

    回复

    使用道具 举报

    16

    主题

    38

    帖子

    120

    积分

    一般战友

    Rank: 2

    精华
    0
    威望
    2
    K币
    118 元
    注册时间
    2018-9-25
    5
    发表于 2020-8-20 12:29 来自手机 | 只看该作者
    学长,可不可以给我一个*?

    来自Android客户端

    回复

    使用道具 举报

    7

    主题

    27

    帖子

    92

    积分

    新手上路

    Rank: 1

    精华
    0
    威望
    2
    K币
    90 元
    注册时间
    2019-9-19
    6
     楼主| 发表于 2020-9-1 19:19 来自手机 | 只看该作者
    冲刺浙大的渣子 发表于 2020-8-20 12:29
    学长,可不可以给我一个*?

    而斯丝叭就拔酒久酒气

    来自Android客户端

    回复

    使用道具 举报

    0

    主题

    2

    帖子

    10

    积分

    新手上路

    Rank: 1

    精华
    0
    威望
    2
    K币
    8 元
    注册时间
    2020-5-29
    7
    发表于 2021-4-8 15:29 来自手机 | 只看该作者
    想加个好友

    来自iPhone客户端

    回复

    使用道具 举报

    7

    主题

    27

    帖子

    92

    积分

    新手上路

    Rank: 1

    精华
    0
    威望
    2
    K币
    90 元
    注册时间
    2019-9-19
    8
     楼主| 发表于 2021-5-25 14:15 来自手机 | 只看该作者
    你的决定58 发表于 *
    想加个好友

    2*

    来自Android客户端

    回复

    使用道具 举报

    7

    主题

    27

    帖子

    92

    积分

    新手上路

    Rank: 1

    精华
    0
    威望
    2
    K币
    90 元
    注册时间
    2019-9-19
    9
     楼主| 发表于 2021-5-25 14:17 来自手机 | 只看该作者
    你的决定58 发表于 2021-4-8 15:29
    想加个好友

    备注一下哦

    来自Android客户端

    回复

    使用道具 举报

    0

    主题

    2

    帖子

    10

    积分

    新手上路

    Rank: 1

    精华
    0
    威望
    2
    K币
    8 元
    注册时间
    2022-2-28
    10
    发表于 2022-2-28 18:16 | 只看该作者
    学长可以分享一下复试经验嘛~
    回复

    使用道具 举报

    您需要登录后才可以回帖 登录 | 注册 人人连接登陆

    本版积分规则   

    关闭

    您还剩5次免费下载资料的机会哦~

    扫描二维码下载资料

    使用手机端考研帮,进入扫一扫
    在“我”中打开扫一扫,
    扫描二维码下载资料

    关于我们|商务合作|小黑屋|手机版|联系我们|服务条款|隐私保护|帮学堂| 网站地图|院校地图|漏洞提交|考研帮

    GMT+8, 2025-12-30 12:13 , Processed in 0.081766 second(s), Total 10, Slave 10(Usage:7.25M, Links:[2]1,1_1) queries , Redis On.

    Powered by Discuz!

    © 2001-2017 考研 Inc.

    快速回复 返回顶部 返回列表
    × 关闭